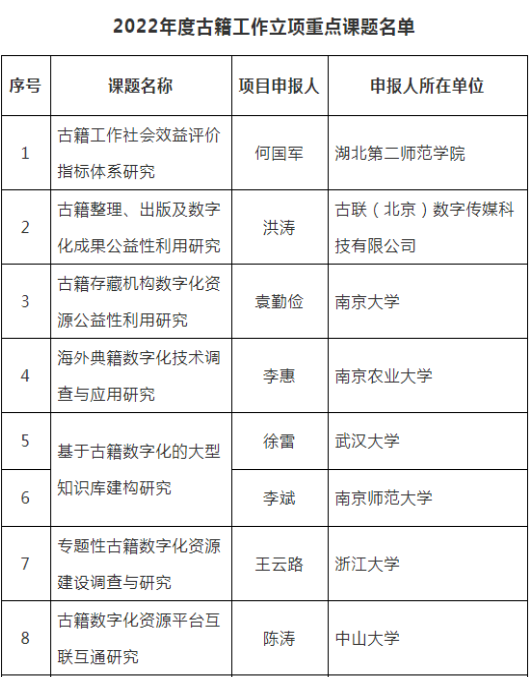
本网讯(通讯员 刘菲)近日,国家新闻出版署官网发布课题公告,我校新闻与传播学院何国军教授带领团队申报的《古籍工作社会效益评价指标体系研究》获得重点课题立项。

该课题基于中共中央办公厅和国务院办公厅印发的《关于推进新时代古籍工作的意见》中对古籍工作社会效益考核评价的指导要求,着重针对古籍工作实践中存在的偏重经济效益考核倾向问题,系统提出构建古籍工作社会效益评价指标体系以保障社会效益有效实现的研究思路和方案。课题通过全面调研和深入访谈获取第一手数据资料,借助软件工具进行比较分析,不断优化指标选取和权重赋值,切实提高评价指标的代表性和可核查性。并综合采用客观量化法和专家赋值法,借助软件适用性测试,实现评价模型迭代优化,以有效保障评价考核指标体系设计的科学性和通用性。
“辨章学术,考镜源流”,古籍工作具有传承文明赓续文脉的重要作用。该课题旨在通过合理构建古籍工作社会效益评价指标体系,推进科学评价管理方式应用实施,从而促进古籍工作把社会效益放在首位的前提下,实现社会效益与经济效益有机统一,以大力推动古籍事业高质量发展真正实现。(编辑 吴洪莉)












